谁懂啊!Brainbee来回就100道题!附电子版领取~
发布于:2026-02-14 10:08 阅读次数:次
救命!备考Brainbee的宝子们,别再死磕厚教材、瞎刷零散题库了!Brainbee的核心考点,已经全部浓缩在这100道题里面了,吃透这100道题,地区赛稳稳冲晋级,甚至直接抱奖走~真的特别特别的香~
咨询主页在线客服即可领取~
Brainbee 100道精练题
不管是刚起步备考Brainbee,还是想查漏补缺的宝子,每天花30分钟,刷10-15道题,一周就能刷完一轮,反复复盘2-3轮,就能吃透核心知识点,比死啃教材效率都要翻倍。
为了帮大家少走弯路,高效冲奖,我已经把这100道核心题整理成了高清电子版,可打印、可电子版直接刷题,不用再手动整理,节省更多备考时间~
这套Brainbee 100道精练题你们趁备考冲刺的这段时间拿去好好刷一刷,对想要查漏补缺和提分的孩子们来说很有效!

全面覆盖题型:精心设计的题目类型,包括选择题、填空题等,与历年真题的出题思路高度契合。
每道题都配备了详细的答案解析。
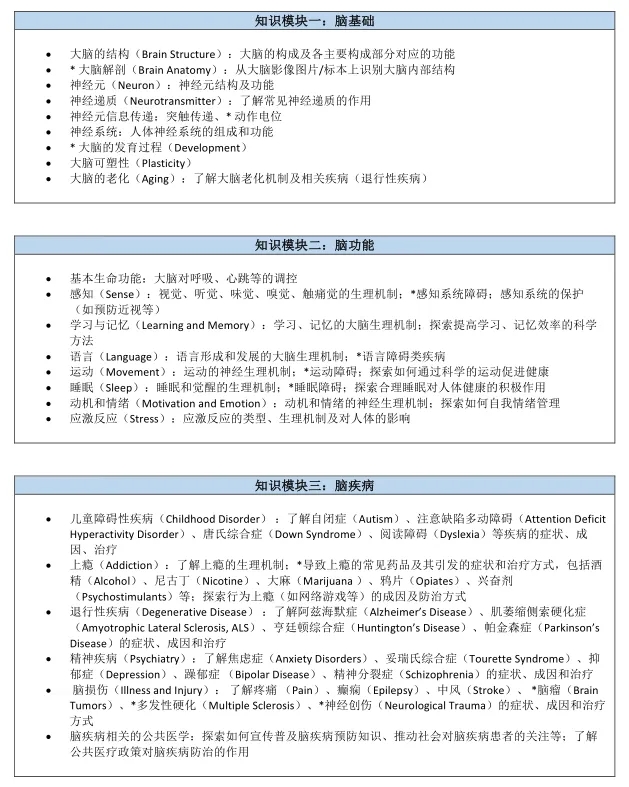
2026 年 Brain Bee 脑科学活动知识大纲
Brain Bee 脑科学参与对象:5-12年级
9-12年级学生参加Brain Bee
5-8年级学生参加Brain Bee(Junior)
就读海外学校的中国籍学生请在学校所在国家或地区报名参加
Brain Bee 脑科学活动时间
地区活动:2026年3月21日上午10:00-11:30 (周六)
全国活动:2026年4月18-19日(周六、日)
国际活动:2026年8月
犀牛开设Brainbee直通车/冲刺课程,了解详情私信我,咨询主页在线客服~~










