犀牛成都线下AMC8竞赛课程招生!锦江/高新两校区供你来选~
发布于:2026-03-18 10:33 阅读次数:次
成都犀牛教育 AMC8 春季班正式开启招生,0竞赛基础学生也能学,一站式备考,助你冲击AMC8前1%奖项!锦江、高新双校区可选,家门口就能系统备考,轻松开启国际数竞之路!
成都AMC8春季班咨询主页在线客服
成都哪些学校参加AMC8竞赛?
成都每年参加AMC8竞赛的学生人数是非常多的,四川省甚至一度成为AMC8竞赛考生人数最多的省份!所以对于成都小学生来说,AMC8竞赛已然成为家长们的第一选择了~以下是成都当地三大梯队的AMC8参赛情况汇总,可供家长们进行参考。
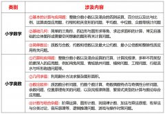
公办名校:敲门砖+分班考
成都当地顶尖公立学校“四七九”的敲门砖!这些学校在招生的时候,AMC8竞赛成绩能拿到前5%的话,对于申请“四七九”学校来说,成绩亮眼,也是简历筛选的“隐形门槛”。
当然学生如何能拿到前1%的奖项的话,那么是可以在面试的时候邀约率直接翻倍的,25年数据体现出,报名四七九学校的学生,拥有AMC8竞赛的获奖者,一半以上甚至高达70%,都可以接四七九的面试。
另外,这些学校的分班考里面,考察的内容也是会偏向AMC8竞赛的考试内容的~所以学习AMC8.参加AMC8.对于学生来说是百利而无一害的,家长一定要给孩子早做规划。
民办名校:密考加分
对于成都民办名校里面的嘉祥锦江、成外、天府七中这类强校来说,在小升初考试的时候也会涉及到AMC8竞赛的真题。另外嘉祥等学校也会积极开设竞赛班,系统培养学生参加AMC8系列的比赛。
要知道成都的民办学校会更加爱的看重学生的AMC8数学思维能力,学生拥有AMC8参赛经历,在综合评估的时候也是会十分占据优势。
国际校:入学标配
成都七中国际部、贝赛思等国际校,将AMC8成绩作为重要筛选标准,尤其是全球前5%或前1%的成绩能显著提升录取概率。
对于有计划将来出国留学的学生来说,AMC8成绩是一项非常有含金量的学术成就证明,提前规划,为后续参加AMC10/12更高阶段的比赛,打基础。

成都AMC8竞赛春季培训班
想要在成都寻找靠谱的AMC8竞赛培训班?选择哪家比较好?犀牛国际教育成都校区AMC8竞赛课程正在火热报名,欢迎大家来了解,AMC8竞赛课程包含全程班,基础班,强化班,三段式教学,一站式备考,0基础也可以来学哦~

成都AMC8课程类型:3-6人小班/一对一授课
成都AMC8授课模式:线上线下同步开课
成都AMC8授课语言:中英双语/纯英授课
成都AMC8线下校区:高新、锦江可选
成都AMC8春季班咨询主页在线客服
Pre-AMC8 班(120 课时)
适合 0 基础学生,夯实小学重难点,提前衔接竞赛思维,为长线冲奖打基础;
AMC8基础班(50 课时)
针对基础一般的学生,系统梳理 AMC8 核心考点,填补知识空白;
AMC8强化班(30 课时)
面向有一定基础、目标前 5% 的学生,专攻数论、组合数学等难点模块,强化解题技巧;
AMC8冲刺班(30-60 课时)
聚焦历年真题与模考实战,精准突破高频错题与压轴题。
成都犀牛AMC8竞赛课程优势
顶尖师资:授课老师均来自海内外名校,人均教龄超 2000 小时,深谙 AMC8 命题规律,擅长零基础启蒙教学。
三师伴学:授课老师 + 班主任 + 助教全程督学,课前测评分班、课中精讲、课后批改答疑、定期学情反馈,家长全程放心。
本土化教研:结合成都学生学习特点定制AMC8竞赛课程,贴合校内进度,兼顾基础巩固与竞赛提升,适配本地学情。
战绩斐然:多年 AMC8 培训经验,助力众多零基础学员斩获全球前 1%、前 5% 荣誉,提分冲奖有保障。










