犀牛AMC10直通车培训课程报名中,基础+强化+冲刺一站式提升~
发布于:2026-03-31 16:47 阅读次数:次
2026年11月AMC10数学竞赛备考已经开始,有没有从基础知识点开始一起学习的同学?犀牛AMC10直通车培训课程新班报名开始,基础+强化+冲刺一站式学习提升,专业师资助力同学们冲刺AMC10奖项!
犀牛AMC10培训课程线上/线下同步上课,上海/北京/苏州/深圳/常州等多地可线下学习,最新AMC10培训课程安排,可联系网站客服咨询~
AMC10竞赛如何备考?AMC10竞赛备考都想要学习哪些内容?
对于初次备考AMC10竞赛的同学来讲,基本上离不开基础+强化+冲刺三个阶段的备考学习,而犀牛国际教育的AMC10直通车培训课程也正是按照这一备考规则设置的。
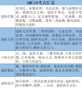
AMC10竞赛考察范围比较广,基本上会涉及到9-10年级的内容,涵盖进阶代数、进阶几何、进阶数论、进阶组合的内容。
以下为AMC10竞赛考点汇总,同学们可参考下:

AMC10竞赛没有指定的教材和课程大纲,看完以上内容相信同学们也会比较迷茫,不知道应该从何处下手。
犀牛AMC10培训课程基础段学习采用的是自家内部的AMC10培训教材,有明确的学习范围节点,50h的时间,帮助同学们搞定代数、几何、数论、组合几大模块的内容。

AMC10培训课程大纲
强化提升段以知识点运用到实际题目中为主要目标,这个阶段会增加练习题,在练习中查漏补缺、总结解题方法和思维,为后续正式考试总结经验。
犀牛的AMC10培训课程强化段学习也是以这一目的为主,帮助同学们搞清楚各个模块不同类型题目的解题方法。

AMC10竞赛整体难度比较高,并不是所有的同学们都能解决这些问题,这个时候跟着专业老师学习就非常关键了。毕竟专业的老师对竞赛考察侧重点、解题方法都非常熟悉,能帮助同学们快速解决提升。
重难点问题攻克+系统练习为正式考试做准备。
考前冲刺阶段是同学们冲刺前5%、1%奖项的关键,在这个阶段,咱们老师也会安排很多重难点题目的专项训练。

同时,在这个阶段逐步培养同学们的答题节奏以及提升计算能力也非常关键。
犀牛AMC10培训课程全年有班,近期的课程安排则以AMC10直通车培训课程安排为主,从基础知识点考试学习到考前冲刺,共计110小时,目标备考11月AMC10竞赛奖项。

-
AMC10培训课程设置:3-8人小班/一对一
-
AMC10培训课程形式:线上/线下同步,线下30+校区可学
-
AMC10培训课程语言:中英双语授课/纯英文授课均可~
犀牛针对不同基础的同学都有对应的AMC10辅导培训课程,在备考之初,同学们可根据自己的实际情况来。

G5藤校、国内985/211名校毕业师资团队授课,老师学术背景优秀,熟悉AMC10竞赛考点规律和命题趋势,对学生擅长启发思考而非知识灌输!

想了解AMC10培训课程的同学
联系网站客服咨询
回复“AMC10培训课程”咨询












