犀牛AMC10培训课程新班出炉,线上线下同步开课了
发布于:2026-03-31 17:30 阅读次数:次
2026年AMC10数学竞赛正在紧张备赛中,AMC10相当于什么水平?该如何高效备考?犀牛AMC10培训课程正在热报中,线上/线下同步开课了,上海/北京/苏州/深圳等多地可线下学习,更多犀牛AMC10培训课程安排,欢迎点击右下方网站客服了解课程培训详情~
AMC10美国数学竞赛,是针对10年级及以下的学生,国内初中生、优秀小学生均可参加,数学基础比较好的学生来说,6年级就可以开始准备了,考试侧重考察数学思维、逻辑推理和解题技巧,而非单纯的课内知识堆砌。
AMC10竞赛时长:75分钟
AMC10竞赛题型:25道单项选择题
AMC10试卷语言:中英双语
AMC10竞赛时间:每年11月,分为A、B两场考试,两卷考试时间相差一周,今年的具体时间还没公布,可以参考往年的时间。
AMC10计分方式:答对一题得6分,答错得0分,不答得1.5分,满分150分
AMC10竞赛难度相当于国内初中数学联赛水平,但比校内数学课程更具挑战性,尤其在中高难度题目上对数学思维和解题技巧要求较高,对于基础扎实、有竞赛经验的学生,需要系统备考可冲奖,对于基础薄弱的学生,可能需要更长时间学习才能拿到理想的成绩。
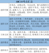
知识范围:覆盖国内9–10年级的代数、几何、数论、组合与概率,约等于“70%初中数学+30%高中必修”。
难度特点:前10题接近国内课内基础;11–20题相当于初中数学联赛常规题;21–25题难度可达高中数学联赛水平。
参赛建议:国内7–10年级均可参与,通常以9–10年级(初中末到高一)学生为主,需具备相应年级知识并补充数论与组合等拓展内容。
2026年犀牛AMC10竞赛长线系统备考班已经开始,犀牛AMC10全程班110小时包括基础+强化+冲刺一站式备考,犀牛金牌名师带你冲AMC10前1%!犀牛针对不同基础备考AMC10竞赛的同学,开设多种班型课程,不清楚孩子目前水平适合的班型?犀牛提供专业水平测试卷,由资深规划老师一对一诊断,精准匹配最适合的AMC10数学竞赛培训课程班级和备考路径!

AMC10培训课程班型:3-8人小班/一对一
AMC10培训课程语言:中英双语/全英授课,全球同学均可学
AMC10培训课程形式:线上/线下同步学习
更多犀牛AMC10培训课程安排,欢迎点击右下方网站客服了解课程培训详情~










