上海三公必备!AMC8+小托福培训课程,浦东/黄浦/徐汇就近选
发布于:2026-04-09 18:04 阅读次数:次 编辑:Coco老师
从以往上岸offer来看,三公更喜欢手持“AMC8竞赛20+和小托福850+”证书的牛娃!所以,备考上海三公必不可少的就是AMC8竞赛和小托福!
上海犀牛在浦东区、黄浦区、徐汇区等8个校区开设【AMC8+小托福】培训课程,课程体系完善,针对1-4年级想要准备三公的学生均有对应的提能课程,具体课程安排/师资介绍/课程大纲在这里一次性讲清!
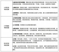
1-2年级备考规划+课程
对于1-2年级的小朋友来说,现在备考AMC8和小托福考试难度太大,也是不现实的。但是这个时期家长要去培养孩子的学习习惯,数学和英语打牢基础,数学和英语永远都是孩子“卷”起来可以致胜的学科。
数学方面:可以做一些数学逻辑的趣味游戏,参加相对简单的国际数学竞赛,比如袋鼠、SASMO等
英语方面:可以先从绘本读起,平时看一些英文纪录片、书籍,比如《牛津树》系列。词汇量需要掌握到 500-1000.可以尝试考KET。
犀牛教育袋鼠数学竞赛课程,我们针对袋鼠数学竞赛开设L1和L2等级班课,围绕考试内容设置课程大纲。
犀牛教育袋鼠竞赛L1课程安排(50课时)
上课时间:每周不定期开班,一般是周六日/寒暑假/工作日晚上放学后上课
适合学生:1-2年级学生
课程内容:数字规律、认识图形、奇偶数、1000以内加减法、认识乘法、时间、年龄、数独、应用题、逻辑推理等
犀牛教育袋鼠竞赛L2课程(50课时)
上课时间:每周不定期开班,一般是周六日/寒暑假/工作日晚上放学后上课
适合学生:3-4年级,学AMC8有难度的学生
课程内容:几何图形的周长面积计算、小数、距离、鸡兔同笼、最值问题、页码问题、最大公因数&最小公倍数、图形推理、逻辑推理和排序推理
犀牛KET课程
犀牛教育针对ket考试开设了ket预备班、ket基础班、ket强化冲刺班等多种班型课程,不同班型适合不同基础学习,学员入班前可先进行前测,匹配适合班级!
3-4年级备考规划+课程
学生申请“三公”的材料在五年级上学期就需要提交了,所以三四年级的同学就会忙碌一点。AMC8和小托福都要准备起来,AMC8考试一年只考一次,并且一般学生备考的时间也需要在一年左右,建议可以先从数学入手。
数学方面:三年级开始备考美国AMC8数学竞赛,四年级的时候参加比赛,刚好能够在五年级之前拿到证书。万一成绩不理想,五年级再二刷一次,需要拿到20+成绩!
英语方面:KET考过之后可以考PET,也可以直接开始小托福的学习,小托福考试频率较高,但对于小学三四年级的小朋友来说难度也很大,建议长线备考,再参加考试。在五年级提前材料之前拿到850+的成绩最好!
3年级推荐课程
课程:pre-AMC8直通车+小托福卓越直达班
目标:AMC8全球前5%+、小托福750-800+
4年级推荐课程
课程:AMC8直通车+小托福卓越直达班
目标:AMC8全球前1%、小托福850+
犀牛教育培训课程优势
授课师资优秀
犀牛教育的授课老师均来自国内外顶尖名校,拥有丰富的教学经验和国际竞赛指导经验,能够为学生提供专业的辅导。
完善的教学体系
根据学员前测成绩,量身定制学习计划,帮助学生选择合适的班级。在激发学生学习兴趣的同时,稳步提高学生学习成绩。
全程跟踪式监督学习
班主任全程跟进并督促学习,课前预习提醒,课后跟进回访,实时关注学生学习动态与成长轨迹,与学生保持密切交流。
独家OMO授课模式,线上线下同步授课
犀牛采用OMO线上线下结合模式,classin平台直播,随时在线互动答疑,并且支持回放!线下支持全国30家城市就近选择!










