2026年BPhO又出新规,新增500个名额,晋级规则又有调整
发布于:2026-01-31 19:39 阅读次数:次
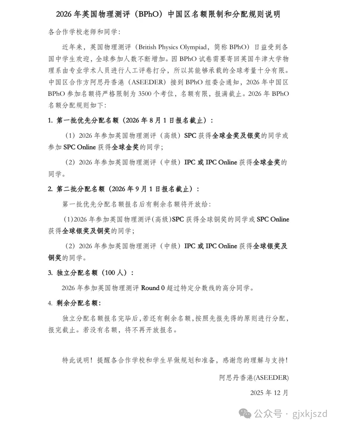
2026年BPhO又出新规:名额控制在3500人,名额有限,报满截止。也就意味着,参赛人数将持续攀升,竞争会愈发激烈,考试难度也大概率随之提升,大家务必提前做好充分准备。此外,IPC&SPC Online及IPC&SPC两项赛事的具体考试时间、报名截止时间,大家一定要清晰掌握,避免遗漏关键节点。

BPhO晋级规则变化:第1批次需要拿到SPC全球金/银奖或者SPC Online获得全球的金奖才可以晋级,IPC和IPC Online依旧是拿到全球金奖就能晋级。(也就是说和去年不一样,SPC的全球铜奖和SPC Online的全球银/铜奖不能在第一批次报上名了。)
中国区的名额变多了:今年12月新增了500个名额,从3000个到3500个,这500个名额给到了SPC和IPC获奖的同学,这是一个好消息。
IPC&SPC Online考试时间节点

IPC&SPC Online考试时间:2025年1月31日
报名截止时间:2025年1月20日
IPC&SPC考试时间:2026年3月5日
报名截止时间:2026年2月23日
适合年级:
IPC/IPC Online:9-10年级学生
SPC/SPC Online:10-11年级学生
语言:英文
地点:线上
形式:个人
题型:选择题
资格:
中级IPC:9-10年级
高级SPC:10-11年级
语言:英文
地点:全国各教学合作学校校内(学校申请可提供在线测评服务
资格:初三和高一(9-10年级或等同年级)学生参加,英国学籍同学不可以参加中国区测评
形式:个人
内容:英国物理测评(中级)一共分为3个Section
SectionA:共10 道选择题,每题1分,总分值为10分
Section B:共2道简答题,需要明确的解释物理原理,总分值为10分
Section C:约2道解答题,需要写出具体的解答过程总分值为 30分
满分为 50 分










