IGCSE常见问题解答!一文读懂IGCSE!IGCSE先修班上线!
发布于:2026-04-03 22:57 阅读次数:次
IGCSE作为黄金衔接课深受全球众多国家学生欢迎,不过很多家长还不是很清楚IGCSE课程。
IGCSE课程到底是什么?IG课程被称为国际教育中的黄金衔接课。转轨国际必须要上IGCSE吗?IGCSE只能衔接A-Level课程吗?IGCSE课程上完有什么用?社会生能学IGCSE课程吗?以下全是大家关心的问题!文末还有惊喜福利,一定要看完哟~
IGCSE课程快问快答
1、IGCSE是什么?
IGCSE全称是International General Certificate of Secondary Education,意思是国际中等教育普通证书,相当于国内初三至高一阶段。IGCSE属于衔接课程,尤其适合计划申请英美澳加等国际高校的学生。
2、IGCSE成绩被哪些国家和地区认可?
IGCSE成绩被英国、美国、澳大利亚、加拿大、新加坡、香港等160多个国家地区、10000多所院校认可,作为重要的学术评估标准。
3、为什么要上IGCSE课程?
很多同学会有疑问:IGCSE有必要学吗?能不能直接学A-Level?理论上是可以直接学A-Level的,但建议不要。
不学IGCSE课程,可能会知识断层。IGCSE教授的核心概念,很多A-Level课程默认你已经掌握了,比如物理的动力学、电学,数学的二次函数、概率统计等。没有IGCSE的铺垫,学A-Level会像“空中楼阁”。
不学IGCSE课程,学习压力比较大。IGCSE的难度相当于国内初三到高一,而A-Level则更接近高三及大学预科。直接学会让学习压力陡增。
学IGCSE课程,逐步适应国际课程。尤其是体制内转轨国际的学生,学IGCSE能帮助学生提前适应国际教育方式,从应试到研究性学习的转变。
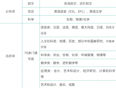
学IGCSE课程,确定A-Level选科方向。A-Level选3-4门科目,而IGCSE提供70+门课程,学生可以在IGCSE阶段多尝试不同学科,找到真正感兴趣且擅长的方向,再决定A-Level选课。
IGCSE成绩有助于大学申请。虽然大学主要看A-Level成绩,但IGCSE成绩同样重要,尤其是申请英国G5、美国藤校等顶尖大学时,IGCSE成绩是学术能力的证明。如果A-Level某科成绩不理想,优异的IGCSE成绩可以作为补充参考。
4、IGCSE只能衔接A-Level课程吗?
不是,很多学生会在IGCSE完成后,选择A-Level课程继续学习。但并不代表IGCSE只能衔接A-Level。IGCSE衔接课后,学生可以选择以下课程:
A-Level(英国及国际高中课程)
大多数国际学校要求学生至少完成5-6门IGCSE课程,成绩良好后才能进入A-Level阶段。A-Level通常需要2年时间,学生可以选择3-4门课程进行深入学习。
IBDP(国际文凭课程)
IGCSE可以为IBDP(International Baccalaureate Diploma Programme,国际文凭课程)打下基础,特别是在数学、英语和科学科目上。
AP课程(美国大学先修课程)
IGCSE学生可以直接衔接AP课程,但需要根据个人学术能力选择适合的科目,因为AP是以大学课程难度设计的。
本国高中课程
在一些国家,比如中国、马来西亚等,IGCSE成绩可以作为进入本地高中的学术凭证,甚至可以替代部分高中学业要求。
其他国际课程
IGCSE同样可以衔接澳大利亚的VCE课程、加拿大的OSSD课程等。
在部分国家(如新加坡),IGCSE高分成绩可用于申请大学预科课程(Foundation Program)。
5、社会生能学IGCSE课程吗?
可以!IGCSE课程不仅仅针对在校学生,社会生(非全日制学生) 也可以通过自学、网课或私立国际学校的方式学习并参加考试。
不过社会考生不能在普通学校考,需要去英国文化教育协会或授权考点报名。犀牛教育是AQA考试局授权考点,需要IG考生报名的可以联系右下角咨询。

IG社会生考试代报名
IG先修/基础/冲刺培训课程
IGCSE三大考试局教材
IGCSE教材电子版
右下角添加老师
回复【IG+科目】,免费领取
犀牛IGCSE培训课程
犀牛教育深耕国际教育培训多年,拥有AQA考试局授权考点认证,师资团队大多来自海外名校,国际教育教学经验丰富,带过的学生被剑桥、牛津、帝国理工、香港大学等全世界各地名校录取。
犀牛IGCSE数学衔接辅导课程
为即将从体制内学校接轨国际学校国际高中的学生单独设立的过渡课程,以便学生能快速适应国际学校授课模式及上课进度,提前扎实学术基础。
犀牛IGCSE数学同步培优课程
同步国际学校的授课进度,解决学生在课上课下遇到的学习困境,巩固IG课程的同时提升学术能力,更好衔接高二。
IGCSE数学考前冲刺课程
即将面对考试,需要通过考前突击训练达到预期成绩的学生。
课程类型:3-6人小班授课/一对一授课模式
授课模式:在线面授均可,可反复回放学习
授课语言:中英双语教学/纯英文授课
目前,犀牛已在上海、北京、杭州、深圳、广州、南京、苏州、无锡、青岛、合肥、武汉、成都、宁波等多个城市开设校区,可根据所在地区安排就近校区授课,也可选择线上课程,享受总部师资。










